Call: Select a face (or several with pressed Ctrl key) and click on the context menu command Face attributes....
-> The docking window Face attributes is opened.
New selection: Faces can be selected/deselected anytime while the docking Face attributes is active.
Adding new attributes: Select the desired face (or several with pressed Ctrl key) and click on
.-> The dialog box Add attribute is opened.
Select the desired attribute and confirm with .
-> The respective dialog is displayed. See below.
Deleting attributes: Select the desired face (or several).
-> If there are assigned attributes, they are displayed in the docking window Face attributes.
Select the desired attribute and click on
.If a tree structure is displayed, please regard that deleting can only be performed on the level of parent elements.
Selecting a single face: If a selected face already contains attributes, they are immediately shown in the docking window Face attributes.
Multiple selection: Perform with pressed Ctrl key.
Then at once in the docking window Face attributes, all attributes found on any of the selected faces are displayed.
Furthermore a tree structure with parent element and child elements is displayed. Now every child can be individually changed or via parent element all children together.
The modification of an element is only saved by clicking or .
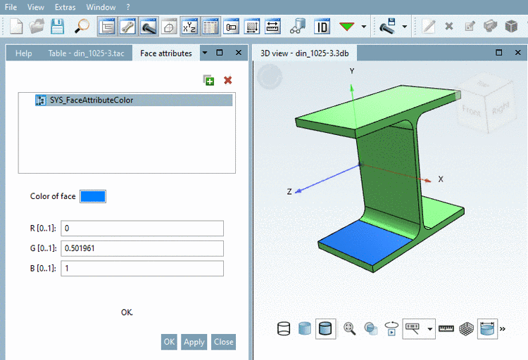
Attribute on part level in combination with face attribute
In PARTproject, Color and Texture can be set for the entire part.
They are also displayed in PARTdesigner. In addition, single faces can be colored differently.
Entire part colored in green (PARTproject), single face colored in addition in blue (PARTdesigner -> Face attributes)






