Sweep is the transition between two sketches on parallel planes and the same number of sketch elements.
For sweeps both the function Create sweep base and Create sweep cut are available.
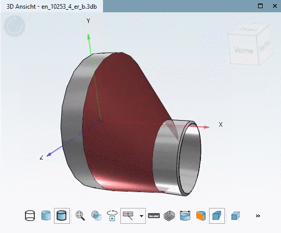
In the part EN 10253 for example, the sweep function is used.
In the following you can see an excerpt, which exemplifies the use.
Create a circle in a base sketch.
Create a parallel reference plane with the desired distance and on it a new sketch.
On sketch 2, in the same way, create a circle again. (Here in the example it is smaller and shifted in relation to the first circle.)
Mark both sketches under History and then click on Create sweep base.
In the 3D History, select both sketches in the correct sequence (either with Ctrl or Shift key) and then click on Create sweep base or Create sweep cut.
-> The dialog box History opens.
-> The sweep is displayed in the 3D view.



![[Note]](https://webapi.partcommunity.com/service/help/latest/pages/cn/ecatalogsolutions/doc/images/note.png)









