2.8.2. Sketch 2 - Hexagon cap nut

To create the hexagonal cap nut, you have to create a further sketch, which covers the head cap raw body as template and removes the overlaying material.

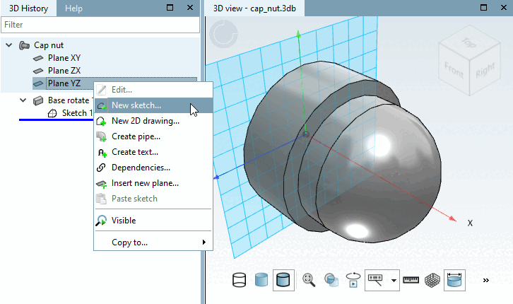
Choose Plane YZ for sketch 2:

  1. In the 3D History dialog area, click on Plane YZ with the secondary mouse button.

  2. In the context menu, select the command New sketch.... [New sketch...]

    -> The view switches back to the Sketcher.