公司介绍及合作相关信息
不能错过任何消息! 及时通报所有新闻和事件
针对我们的产品和解决方案提供技术支持
通过公共媒体渠道访问我们
填写联系表格或联络当地公司
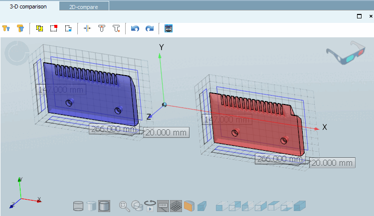
The parts comparison can be done in 3D as well as in 2D.
Component comparison [Part comparison] -> 3D comparison
Component comparison [Part comparison] -> 2D comparison