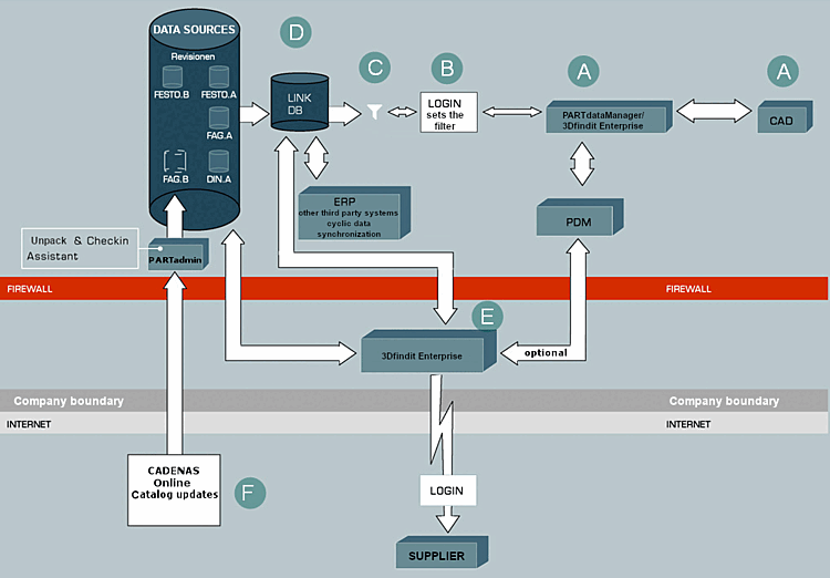
The following display shows the entire workflow between CAD, PARTsolutions, PDM/ERP, LinkDB, catalogs (standard part and supplier catalogs) and external connections.
A: During a design or purchasing process, the engineer or purchaser calls up the intelligent parts management system from CAD or from his workstation.
B: After identification of his person and role by the system - this is usually solved via Single Sign On (one-time operating system login) and central administration of user data in a central LDAP database - he is given access to the central standard, repeat and purchased parts database.
C: The views of the parts inventory vary depending on the user's role and authorization.
D: Geometric standard, repeat and purchased part data such as length, width and height are linked directly to any other company data via a relational referencing database (LinkDB) using online access or online replication. The entire data is displayed in the user interface of the parts management system PARTsolutions/3Dfindit Enterprise. After selecting the part, the corresponding geometry is generated or taken from the PDM system and placed in the CAD system.
E: Suppliers involved in the design process can access the same data master (standard, repeat and purchased part data with the linked additional data from ERP/PDM) online via web technology (possibly with their own special views and rights).
PARTsolutions is also supportive in the definition of workflows, such as during request or application of article master numbers.
Q: Manufacturer catalogs are updated several times a year. Information about product changes, innovations or the adjustment of the product portfolio is promptly available in the company (for design or, for example, purchasing) via the integrated update assistant.
The update assistant adapts the current data inventory to the most recent catalog status of the manufacturers. Changes to manufacturer catalogs are of course shown before installation and available data is automatically revised. Whether manufacturer parts have changed or are no longer deliverable is recognized by the update check and can be directly forwarded to the connected ERP system.

