2.8.1.3.  Base rotate

  1. In the History dialog area, click with the secondary mouse button on the sketch 1 just created.

  2. In the context menu, select Solids [Base] -> Rotate.... [Rotate...]

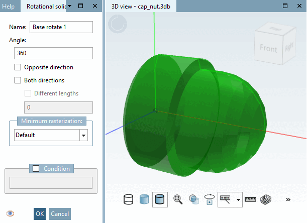
  3. Docking window Rotation body [Rotational solid]: Retain the default value 360° as the rotation angle [Rotation angle] in the Angle input field.

    -> The semi-transparent rotated body is already visible as a preview in the 3D view dialog area.

    -> After confirming with OK, the "raw body" of the cap nut is displayed in three dimensions.