Directly in the 3D view, you can set tangential planes on a rounded face (extruded or rotated circle / circular arc).
Open the context menu and click on Tangential plane.
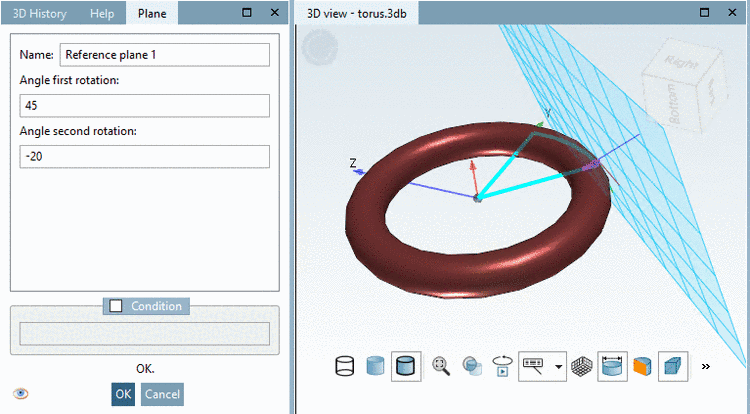
Depending on whether it's about a face with curve around one axis (e.g. cylinder) or around two axes (e.g. ball or torus), in the docking window Edit element one or two fields to input the angle will appear, in order to specify the plane's exact position.
-> The tangential plane is created as Reference plane and when exporting handled as Fixed plane.




