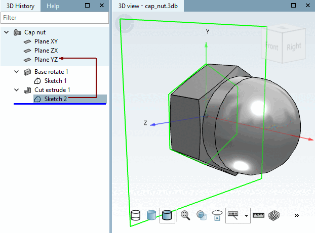
In the docking window 3D History, click on Sketch 2 with the secondary mouse key.
In the context menu, click on the command Cut -> Extrude....
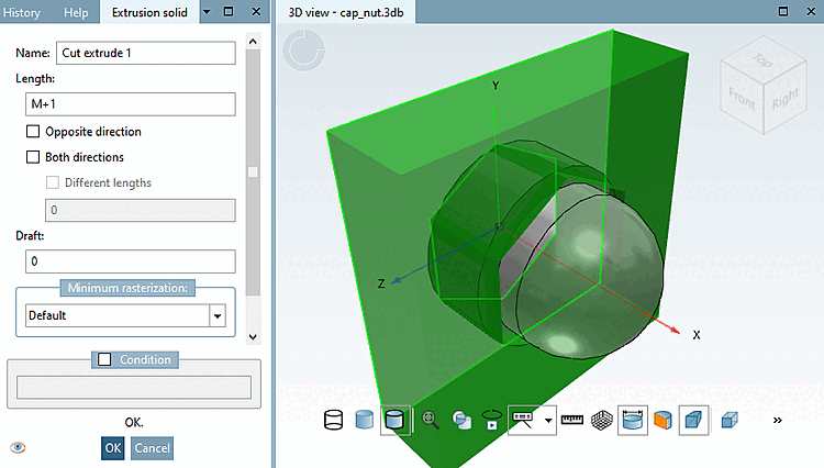
In the dialog box Extrusion solid, enter the Length of the Extrusion: Height of the Hexagon with additional depth --> M+1.
-> Sketch 2 will be extruded in the positive x-axis and this way intersects the cap nut raw solid. -> The dispensable material will be removed and the contour of the hexagon remains.



