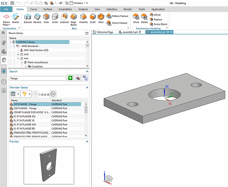
The catalogs of the CADENAS library are displayed in a separate directory of the reuse library and are physically located on the CADENAS PARTapplicationServer. The exact selection of the displayed catalogs and directories is license-controlled.
Browse the index tree or use the search function and then draw parts into the assembly via drag & drop as usual.
A simple image (thumbnails only) of the CADENASlibrary can be found at %appdata%/Local/.
To go directly to the file level, use the context menu command Open output folder.
The user standards of the CADENAS library are NX-internal default settings and are displayed under Reuse library > tab page CADENAS library.
If several users are using Native NX, the library directory should be stored in a shared location such as T:\nxreuseshared. When exporting again, files are then reused and not newly created.
Additional setting options are available in the file siemenspsol.cfg.
This configuration file is stored under ..\Program
Files\Siemens\NX<Version>\NXPARTS\CADENAS.
Details on the single setting options can be found in the configuration file itself.




