3.1.6.10.4.  2D comparison

The parts comparison can be done in 3D as well as in 2D.

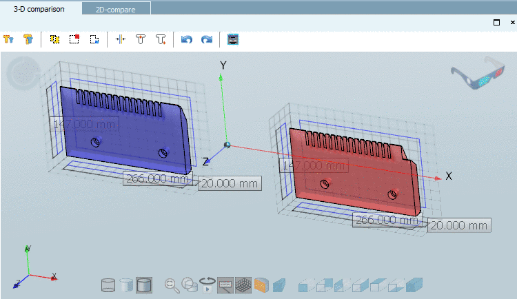
Component comparison [Part comparison] -> 3D comparison

Component comparison [Part comparison] -> 3D comparison

Component comparison [Part comparison] -> 2D comparison

Component comparison [Part comparison] -> 2D comparison