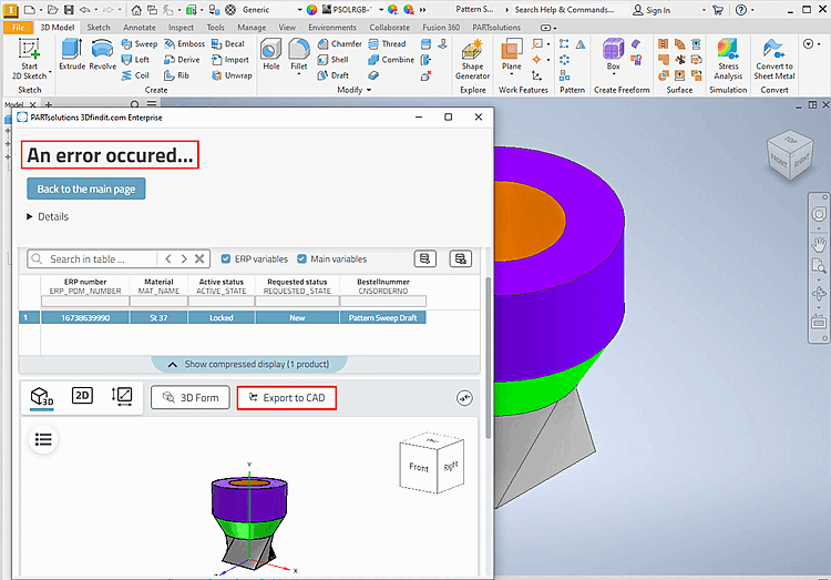
7.5. 3Dfindit CAD integration: Error message after export

If the linkDb connect fails, during the export an error message will appear.[81]

Should the export be performed in any case, this can be enforced by setting the following key:

[CadConnector]
AllowFailingLinkDbConnect=YES




[81] #148137