In the following you can find examples for these three procedures:
All surfaces selected in ONE step
5 faces are selected in ONE step.
After using the Create new chamfer/rounding [New Chamfer/Fillet...]... command, the 5 intersecting surfaces are displayed in the Chamfer/rounding [Chamfer/Fillet] dialog box under Surfaces (intersect.) [Faces (intersect.)].
The common cutting edges of all faces are rounded/bevelled.
Create ONE surface by default with Create new chamfer/rounding [New Chamfer/Fillet...]... and then select ONE additional surface per repetition step and use the command Add surface(s) to 'Blend xy'... command.
The total number of selected areas is displayed under Areas [Faces] in the Chamfer/Rounding [Chamfer/Fillet] dialog box. (In the last repetition step, this is 5 in this example)
All edges of individual faces are edited by the Blend feature (chamfer or fillet).
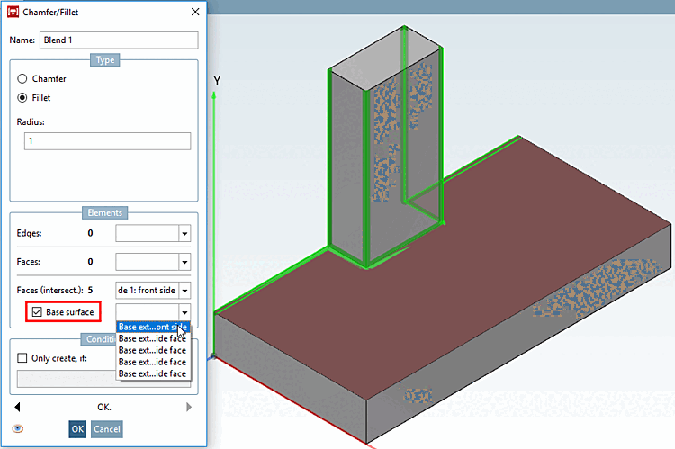
Select all surfaces in ONE step + define base surface [Base surface]
Only those edges that are adjacent to the base surface are rounded (or chamfered). In contrast to the application without a base surface (see above), the vertical edges on the small cuboid, for example, are not rounded.
Once again all results in direct comparison:
Select all surfaces in ONE step and then use the command Create new chamfer/rounding [New Chamfer/Fillet...]..
-> The common cutting edges of all faces are rounded/bevelled.
Create ONE surface by default with Create new chamfer/rounding [New Chamfer/Fillet...]... and then select ONE additional surface per repetition step and use the command Add surface(s) to 'Blend xy'... command.
-> Edges of all selected faces are rounded/bevelled.
Select all surfaces in ONE step + define base surface [Base surface]
-> Only edges adjoining the base surface are rounded/bevelled.

![[Note]](https://webapi.partcommunity.com/service/help/latest/pages/cn/partwarehouse/doc/images/note.png)


![Under "Surfaces (intersect.) [Faces (intersect.)] " Display of the 5 intersecting surfaces](https://webapi.partcommunity.com/service/help/latest/pages/cn/partwarehouse/doc/resources/img/img_095ed3fe9ab94143b2b271e2de8ee2ad.png)







